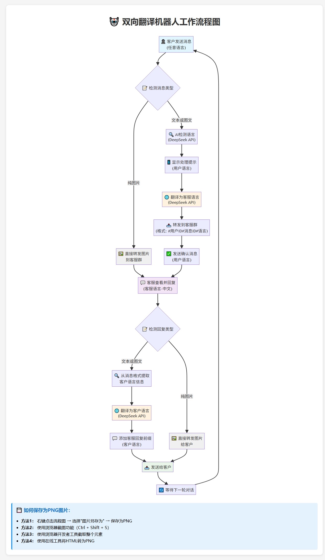
Telegram AI全自动翻译客服机器人源码/带视频搭建教程站长8个月前发布关注私信2412Telegram AI全自动翻译客服机器人源码/带视频搭建教程此内容为付费资源,请付费后查看积分9.9黄金会员免费立即购买您当前未登录!建议登陆后购买,可保存购买订单付费资源 简介: telegram AI全自动翻译客服机器人源码/带视频搭建教程 功能说明: 1.双向功能,这个不用说2.将客户消息翻译为客服配置的指定语言,不管客户消息是哪个国家的语言,只要是Deepseek能识别的语言都可以。3.将客户发送的消息翻译为符合客户国家口语习惯的语言 图片: © 版权声明 版权声明 1 本网站名称:知识创作 2 本站永久网址: https://vip.2sss.top/ 3 本网站的文章部分内容可能来源于网络,仅供大家学习与参考,如有侵权,请联系知识进行删除处理。 4 本站一切资源不代表本站立场,并不代表本站赞同其观点和对其真实性负责。 5 本站一律禁止以任何方式发布或转载任何违法的相关信息,访客发现请向知识举报 6 本站资源大多存储在云盘,如发现链接失效,请联系我们我们会第一时间更新。 7 本站采用知识共享署名-非商业性使用-相同方式共享4.0国际许可协议进行许可 THE END精品源码网站源码 喜欢就支持一下吧点赞12收藏